分享好友 法律法规首页 法律法规分类 切换频道

建筑灭火器使用维修管理规范2020起实施

2019-12-1812750

建筑灭火器使用维修管理规范2020起实施
 

 
灭火器是扑救初起火灾的重要器材,各类工业与民用建筑普遍配置,但由于灭火器使用环境、维护保养状况不同,致使在用灭火器完好率偏低。

 

目前,我国有关灭火器配置、检查和维护保养的规定分属不同标准,为方便用户查阅灭火器配置要求,掌握灭火器使用方法,熟悉灭火器检查、维修和报废规定,提高在用灭火器完好率,制定本标准。

 

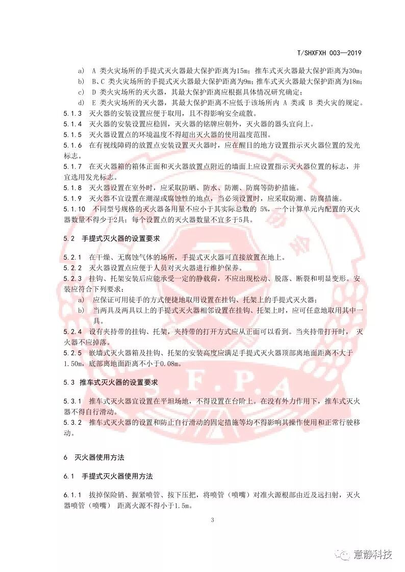
在本标准制定过程中,编制组遵循国家有关法律、法规和技术标准,深入调研了单位和场所灭火器配置、使用情况,认真总结了灭火器使用过程中存在问题,广泛征求了灭火器使用、维修单位意见,最后经审查定稿。

 

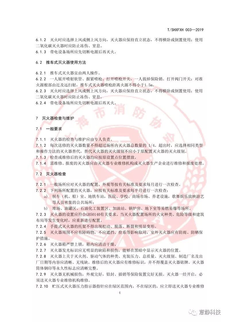
本标准共分 8 章。主要内容包括:范围,规范性引用文件,术语和定义,灭火器配置,灭火器设置要求,灭火器使用方法,灭火器检查与维护,灭火器维修机构能力要求。

 

虽然是团体标准,但是都是符合国标标准,甚至有些条文高于国标,所以这个标准更确切说是一份集合了灭火器配置、检查和维护保养规范精华的灭火器管理指南。

反对 0
举报
收藏 0
评论 0
4号令《职业卫生技术服务机构管理办法》2月1日实施。个人剂量监测放射防护器材和含放射性产品检测、医疗机构放射性危害评价等机构另定
《职业卫生技术服务机构管理办法》解读近日,国家卫生健康委公布了《职业卫生技术服务机构管理办法》(以下简称《办法》),该《

0评论2021-01-191103

《消防设施操作员》职业技能标准解读
《消防设施操作员》国家职业技能标准颁布施行,在原《建(构)筑物消防员》国家职业技能标准的基础上,主要做了以下修改和调整:

0评论2021-01-19760

T/CCGA 90003-2020 混合气体的分类:氧化性分类
T/CCGA 90003-2020 混合气体的分类:氧化性分类

0评论2021-01-19451

GB《生物安全柜Biological safety cabinets》征求意见稿
GB《生物安全柜Biological safety cabinets》征求意见稿

0评论2021-01-19753

《石油化工可燃气体和有毒气体检测报警设计标准》标准编制组第2次集中答复
GB/T504932019《石油化工可燃气体和有毒气体检测报警设计标准》自2020年1月1日实施以来,为保障石化企业安全生产,预防人身伤害

0评论2021-01-19740

XFT 3005-2020 单位消防安全评估 2021年5月1日实施
XFT 3005-2020 单位消防安全评估 2021年5月1日实施

0评论2021-01-191398

《电化学储能电站检修规程》检修周期宜为1年,征求意见稿
《电化学储能电站检修规程》检修周期宜为1年,征求意见稿

0评论2021-01-141112

《电化学储能电站安全技术要求》10s内扑灭单个锂电池火灾!征求意见
《电化学储能电站安全技术要求》10s内扑灭单个锂电池火灾!征求意见

0评论2021-01-14619

《关于加强危险废物鉴别工作的通知(征求意见稿)》,2021年2月5日截止
《关于加强危险废物鉴别工作的通知(征求意见稿)》,2021年2月5日截止

0评论2021-01-14378

GB 39800.4《个体防护装备配备规范 第4部分:非煤矿山》2022年1月1日实施
GB 39800.4《个体防护装备配备规范 第4部分:非煤矿山》2022年1月1日实施

0评论2021-01-141542