分享好友 法律法规首页 法律法规分类 切换频道

应急部对《危险化学品重大危险源安全监督管理规定》征求意见

2022-07-012580
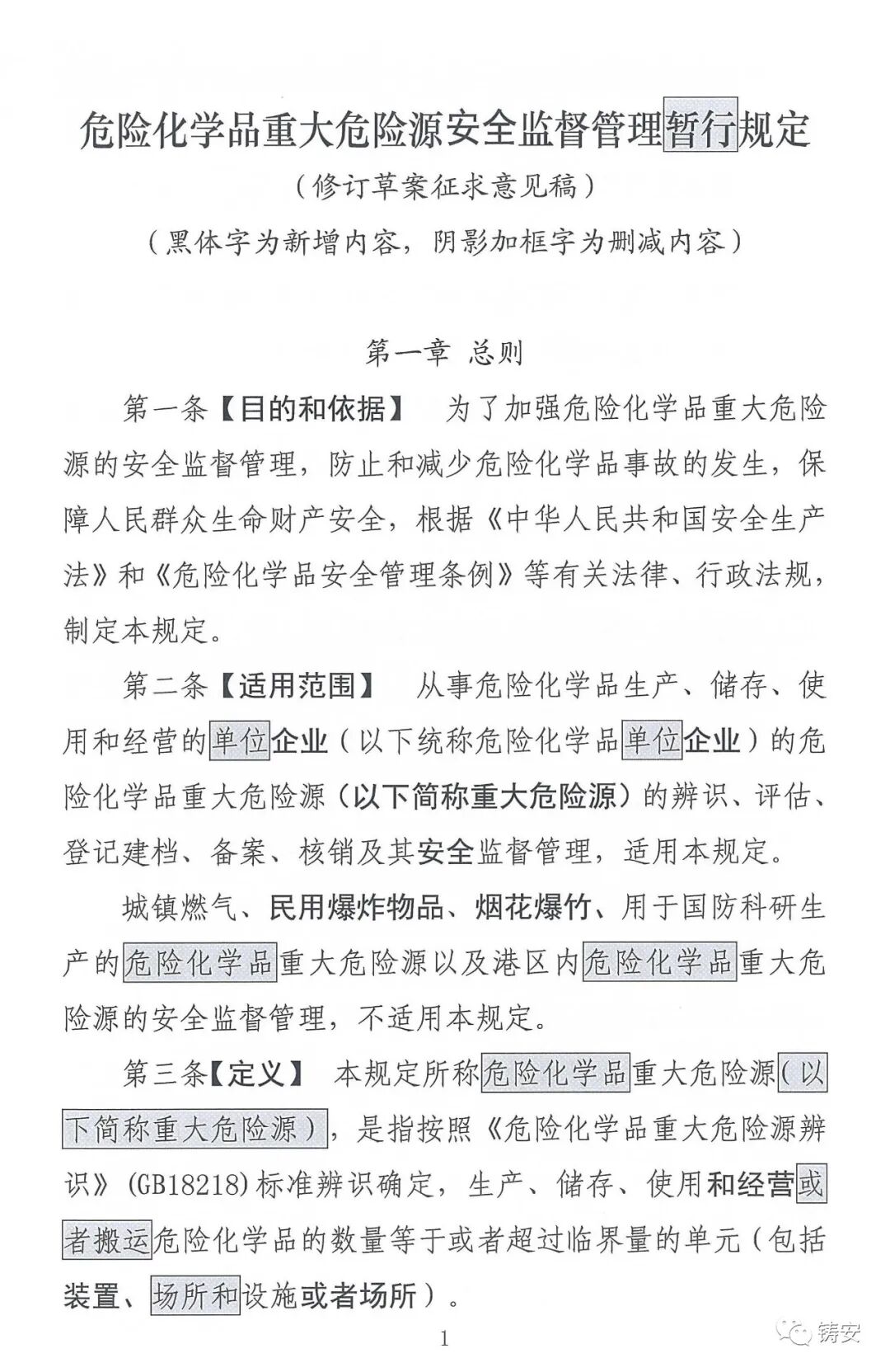
 《危险化学品重大危险源安全监督管理规定》征求意见

反对 0
举报
收藏 0
评论 0
HJ 199-2023水质 总氮的测定 气相分子吸收光谱法
HJ 199-2023水质 总氮的测定 气相分子吸收光谱法,安全Safety

0评论2026-06-011174

GB 44246-2024家用和类似用途电器、体育用品的电气部分及电玩具 安全技术规范
GB 44246-2024家用和类似用途电器、体育用品的电气部分及电玩具 安全技术规范,安全Safety

0评论2026-01-08724

GB 44703-2024光辐射安全通用要求
GB 44703-2024光辐射安全通用要求

0评论2026-01-01699

GB 9706.290-2022医用电气设备 第2-90部分:高流量呼吸治疗设备的基本安全和基本性能专用要求
GB 9706.290-2022医用电气设备 第2-90部分:高流量呼吸治疗设备的基本安全和基本性能专用要求,安全Safety

0评论2026-01-01277

GB 9706.283-2022医用电气设备 第2-83部分:家用光治疗设备的基本安全和基本性能专用要求
GB 9706.283-2022医用电气设备 第2-83部分:家用光治疗设备的基本安全和基本性能专用要求,安全Safety

0评论2026-01-01313

GB 9706.275-2022医用电气设备 第2-75部分:光动力治疗和光动力诊断设备的基本安全和基本性能专用要求
GB 9706.275-2022医用电气设备 第2-75部分:光动力治疗和光动力诊断设备的基本安全和基本性能专用要求,安全Safety

0评论2026-01-01309

GB 9706.271-2022医用电气设备 第2-71部分:功能性近红外光谱设备的基本安全和基本性能专用要求
GB 9706.271-2022医用电气设备 第2-71部分:功能性近红外光谱设备的基本安全和基本性能专用要求,安全Safety

0评论2026-01-01260

GB 9706.255-2022医用电气设备 第2-55部分:呼吸气体监护仪的基本安全和基本性能专用要求
GB 9706.255-2022医用电气设备 第2-55部分:呼吸气体监护仪的基本安全和基本性能专用要求,安全Safety

0评论2026-01-01260

GB 19082-2023医用一次性防护服
GB 19082-2023医用一次性防护服,安全Safety

0评论2025-12-0196

GB 19083-2023医用防护口罩
GB 19083-2023医用防护口罩,安全Safety

0评论2025-12-01101