分享好友 法律法规首页 法律法规分类 切换频道

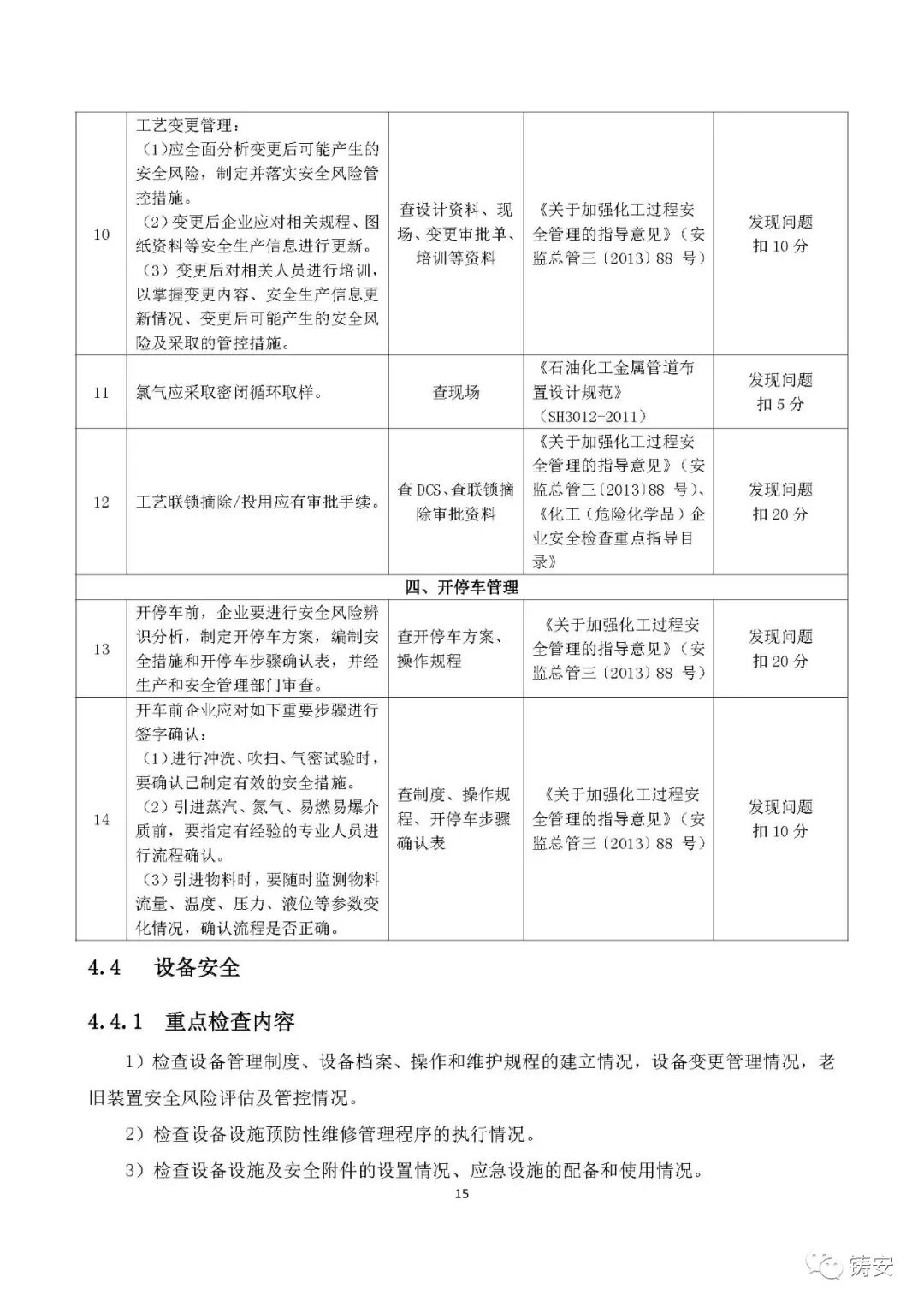
《氯碱企业涉氯安全风险隐患排查指南(征求意见稿)》

2022-11-253840
 《氯碱企业涉氯安全风险隐患排查指南(征求意见稿)》

反对 0
举报
收藏 0
评论 0
HJ 199-2023水质 总氮的测定 气相分子吸收光谱法
HJ 199-2023水质 总氮的测定 气相分子吸收光谱法,安全Safety

0评论2026-06-011175

GB 44246-2024家用和类似用途电器、体育用品的电气部分及电玩具 安全技术规范
GB 44246-2024家用和类似用途电器、体育用品的电气部分及电玩具 安全技术规范,安全Safety

0评论2026-01-08727

GB 44703-2024光辐射安全通用要求
GB 44703-2024光辐射安全通用要求

0评论2026-01-01703

GB 9706.290-2022医用电气设备 第2-90部分:高流量呼吸治疗设备的基本安全和基本性能专用要求
GB 9706.290-2022医用电气设备 第2-90部分:高流量呼吸治疗设备的基本安全和基本性能专用要求,安全Safety

0评论2026-01-01279

GB 9706.283-2022医用电气设备 第2-83部分:家用光治疗设备的基本安全和基本性能专用要求
GB 9706.283-2022医用电气设备 第2-83部分:家用光治疗设备的基本安全和基本性能专用要求,安全Safety

0评论2026-01-01315

GB 9706.275-2022医用电气设备 第2-75部分:光动力治疗和光动力诊断设备的基本安全和基本性能专用要求
GB 9706.275-2022医用电气设备 第2-75部分:光动力治疗和光动力诊断设备的基本安全和基本性能专用要求,安全Safety

0评论2026-01-01312

GB 9706.271-2022医用电气设备 第2-71部分:功能性近红外光谱设备的基本安全和基本性能专用要求
GB 9706.271-2022医用电气设备 第2-71部分:功能性近红外光谱设备的基本安全和基本性能专用要求,安全Safety

0评论2026-01-01262

GB 9706.255-2022医用电气设备 第2-55部分:呼吸气体监护仪的基本安全和基本性能专用要求
GB 9706.255-2022医用电气设备 第2-55部分:呼吸气体监护仪的基本安全和基本性能专用要求,安全Safety

0评论2026-01-01262

GB 19082-2023医用一次性防护服
GB 19082-2023医用一次性防护服,安全Safety

0评论2025-12-0197

GB 19083-2023医用防护口罩
GB 19083-2023医用防护口罩,安全Safety

0评论2025-12-01102