分享好友
法律法规首页
法律法规分类
切换频道
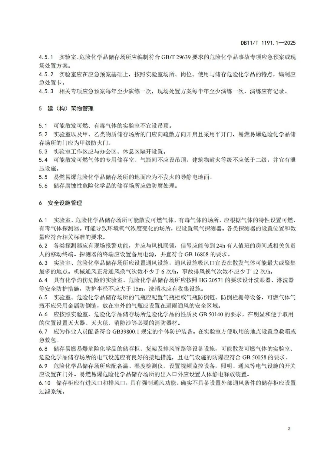
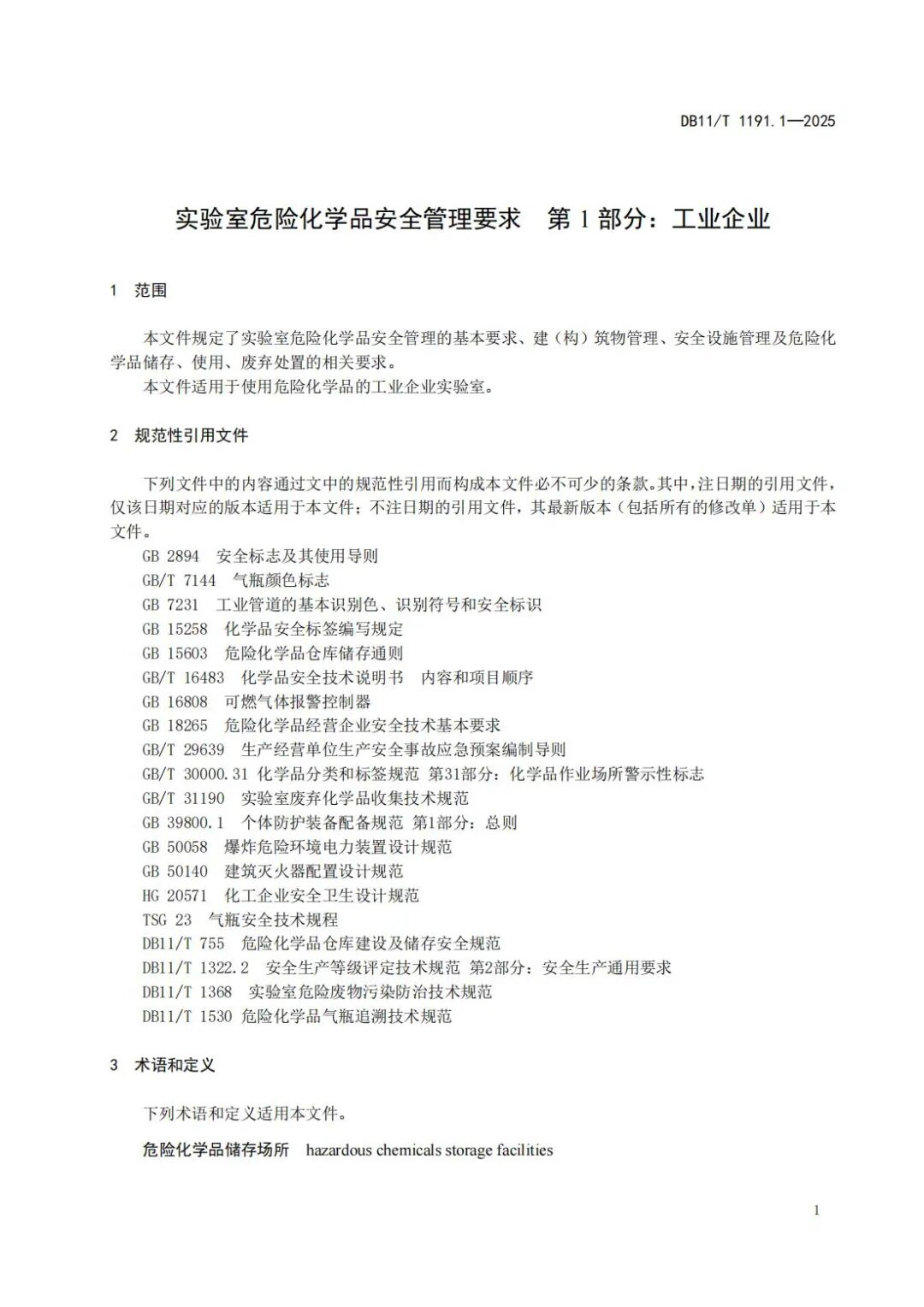
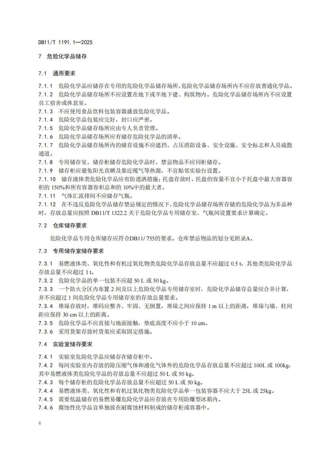
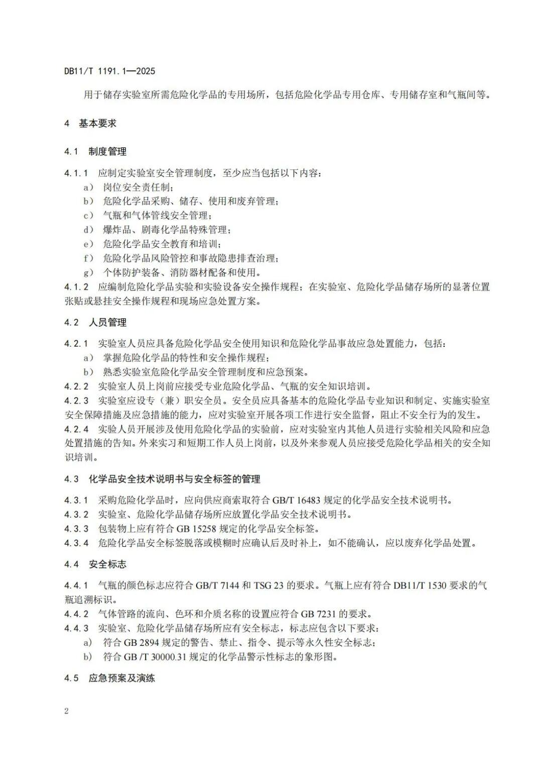
DB11/T 1191.1-2025实验室危险化学品安全管理要求 第1部分:工业企业
2026-04-15
9
0
litao
没有留下签名~~
DB11/T 1191.1-2025实验室危险化学品安全管理要求 第1部分:工业企业
点赞
0
反对
0
举报
收藏
0
评论
0
分享
0
GB2894-2025 安全色和安全标志已发布
GB2894-2025安全色和安全标志已发布根据全国标准信息公共服务平台相关信息页面,GB2894-2025安全色和安全标志已发布,2026年3月1
0评论
2026-04-15
2
GB2894-2025 安全色和安全标志
GB2894-2025 安全色和安全标志
0评论
2026-04-15
11
AQ 4132-2025 烟花爆竹用烟火药和生产机械设备安全论证导则
AQ 4132-2025 烟花爆竹用烟火药和生产机械设备安全论证导则
0评论
2026-04-12
12
GBT17436-2025 船舶危险区域防爆电气设备的选用
GBT17436-2025 船舶危险区域防爆电气设备的选用
0评论
2026-04-12
8
NBT11741-2024农林生物质发电工程劳动安全与职业卫生设计规范
NBT11741-2024农林生物质发电工程劳动安全与职业卫生设计规范
0评论
2026-04-12
10
TSSLIA 001-2025 天然气液化工厂安全检查导则
TSSLIA 001-2025 天然气液化工厂安全检查导则
0评论
2026-04-12
9
GBT14601-2025 电子特气 氨
GBT14601-2025 电子特气 氨
0评论
2026-04-12
10
新规实施 | GBT45476-2025 塑料中空成型机安全要求
新规实施 | GBT45476-2025 塑料中空成型机安全要求
0评论
2026-04-12
10
DB14T 3284-2025 用人单位职业健康培训管理规范
新规实施 | DB14T 3284-2025 用人单位职业健康培训管理规范
0评论
2026-04-12
9