全球Global
手机版
二维码
购物车
免费服务热线021-69980278,021-31608131
选择频道搜索
EHS服务供应
VR安全体验
法律法规
经理人学院
EHS工业品
EHS大数据
职业病
安全生产法
安全生产
安全
特种设备
消防安全
消防
EHS培训
安全管理
职业卫生
首页
EHS服务供应
EHS咨询培训
VR安全体验
法律法规
经理人学院
EHS工业品
EHS大数据
成为专家顾问
English
免费发布
首页
>
法律法规
>
风险评估
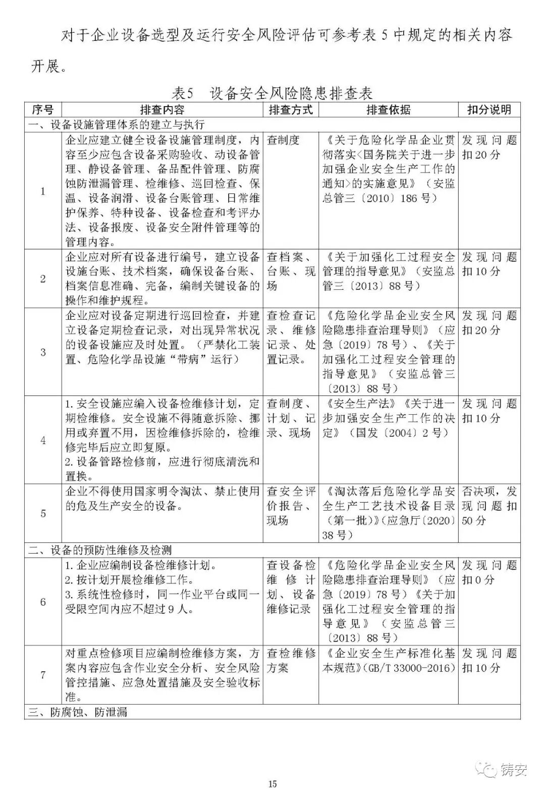
过氧化企业安全风险隐患排查指南(试行)
2022-06-24
1985
过氧化企业安全风险隐患排查指南(试行)
点赞
0
反对
0
举报
收藏
0
评论
0
分享
79
ehscity
没有留下签名~~
相关法律法规
《生活饮用水卫生标准》(GB5749-2022) 正式发布 2023年4月1日实施
AQ 3010-2022 《加油站作业安全规范》2023年4月1日起施行
AQ/T 3034-2022《化工过程安全管理导则》2023年4月1日起实施
《消防控制室手动直接控制装置通用技术标准》团体标准2023年3月1日实施 T/ SDXF–001-2022
GBZ 117—2022《工业探伤放射防护标准》2023年3月1日起实施
GB 55036-2023《消防设施通用规范》2023年3月1日起实施,住房和城乡建设部公告
DB44/T 2390-2022 《粉尘涉爆企业安全风险防控技术规范》2023年1月8日起实施
DB4513/T 0001-2022 《木材加工企业消防安全管理规范》2023年1月8日起实施
推荐法律法规
应急管理部发布:《酸碱交替固定床过氧化氢生产工艺改造项目安全风险防控要点(试行)》征求意见稿
《山东省环氧乙烷企业安全风险隐患排查指南(征求意见稿)》《山东省环氧丙烷企业安全风险隐患排查指南(征求意见稿)》!
TCCASC1006-2023 氯乙烯生产企业安全风险隐患排查指南 自2024年3月1日起实施
T/GDRX1006—2024《城镇燃气特殊作业安全规程》自2024年5月1日实施
应急部发布《过氧化氢生产企业安全风险隐患排查指南》
应急部令第13号《工贸企业有限空间作业安全规定》自2024年1月1日起施行《工贸企业有限空间作业安全管理与监督暂行规定》同时废止
DB32T4586-2023 开发区整体性安全风险评估导则
DB51T3120-2023 国内首次使用的化工工艺安全可靠性论证导则
DB44/T 2390-2022 《粉尘涉爆企业安全风险防控技术规范》2023年1月8日起实施
JTS/T 187-2022 《港口与航道工程设计风险评估指南》
点击排行
网站首页
|
关于EHSCity
|
产品服务
|
联系方式
|
版权隐私
|
隐私政策
|
EHS微信群 EHS论坛
|
网站地图
|
广告服务
|
网站留言
|
RSS订阅
|
违规举报
|
粤ICP备19037413号
2011-2110 EHSCITY All Rights Reserved 版权所有 新环康安(深圳)发展有限公司