全球Global
手机版
二维码
购物车
免费服务热线021-69980278,021-31608131
选择频道搜索
EHS服务供应
VR安全体验
法律法规
经理人学院
EHS工业品
EHS大数据
安全生产法
消防
职业病
消防安全
安全
安全生产
特种设备
职业卫生
EHS培训
安全管理
首页
EHS服务供应
EHS咨询培训
VR安全体验
法律法规
经理人学院
EHS工业品
EHS大数据
成为专家顾问
English
免费发布
首页
>
法律法规
>
大气污染
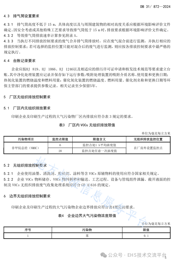
DB31/872-2024印刷工业大气污染物排放标准2024-10-01实施
2024-09-25
317
新规实施 | DB31 872-2024 印刷工业大气污染物排放标准
点赞
0
反对
0
举报
收藏
0
评论
0
分享
109
ehscity
没有留下签名~~
相关法律法规
关于公开征求《企业温室气体排放核算与报告指南 钢铁行业》《企业温室气体排放核查技术指南 钢铁行业》意见的通知
关于公开征求《企业温室气体排放核算与报告指南 钢铁行业》意见的通知
DB31/872-2024印刷工业大气污染物排放标准2024-10-01实施
GB/T24067-2024《温室气体 产品碳足迹 量化要求和指南》2024-10-01实施
关于公开征求《全国碳排放权交易市场覆盖水泥、钢铁、电解铝行业工作方案(征求意见稿)》意见的函
B4413/T44-2024 废气收集处理设施安装维护消防安全指南,2024-08-06实施
生态环境部关于公开征求《企业温室气体排放核算与报告指南 铝冶炼行业》《企业温室气体排放核查技术指南 铝冶炼行业》意见的通知
GB《工业建筑供暖通风与空气调节通用 规范(征求意见稿)》
推荐法律法规
关于公开征求《企业温室气体排放核算与报告指南 钢铁行业》《企业温室气体排放核查技术指南 钢铁行业》意见的通知
DB31/872-2024印刷工业大气污染物排放标准2024-10-01实施
GB/T24067-2024《温室气体 产品碳足迹 量化要求和指南》2024-10-01实施
B4413/T44-2024 废气收集处理设施安装维护消防安全指南,2024-08-06实施
生态环境部关于公开征求《企业温室气体排放核算与报告指南 铝冶炼行业》《企业温室气体排放核查技术指南 铝冶炼行业》意见的通知
GB《工业建筑供暖通风与空气调节通用 规范(征求意见稿)》
上海市地标《危险废物焚烧大气污染物排放标准》征求意见
HJ 1301-2023《排污许可证申请与核发技术规范 工业噪声》2023年10月1日起实施
最新丨《排污许可证质量核查技术规范》(HJ1299-2023)
《环境影响评价技术导则 声环境(HJ2.4-2021代替HJ2.4-2009)》正式发布 2022年7月1日起实施
点击排行
网站首页
|
关于EHSCity
|
产品服务
|
联系方式
|
版权隐私
|
隐私政策
|
EHS微信群 EHS论坛
|
网站地图
|
广告服务
|
网站留言
|
RSS订阅
|
违规举报
|
粤ICP备19037413号
2011-2110 EHSCITY All Rights Reserved 版权所有 新环康安(深圳)发展有限公司