全球Global
手机版
二维码
购物车
免费服务热线021-69980278,021-31608131
选择频道搜索
EHS服务供应
VR安全体验
法律法规
经理人学院
EHS工业品
EHS大数据
安全生产法
消防
职业病
消防安全
安全
安全生产
特种设备
职业卫生
EHS培训
安全管理
首页
EHS服务供应
EHS咨询培训
VR安全体验
法律法规
经理人学院
EHS工业品
EHS大数据
成为专家顾问
English
免费发布
首页
>
法律法规
>
劳动保护
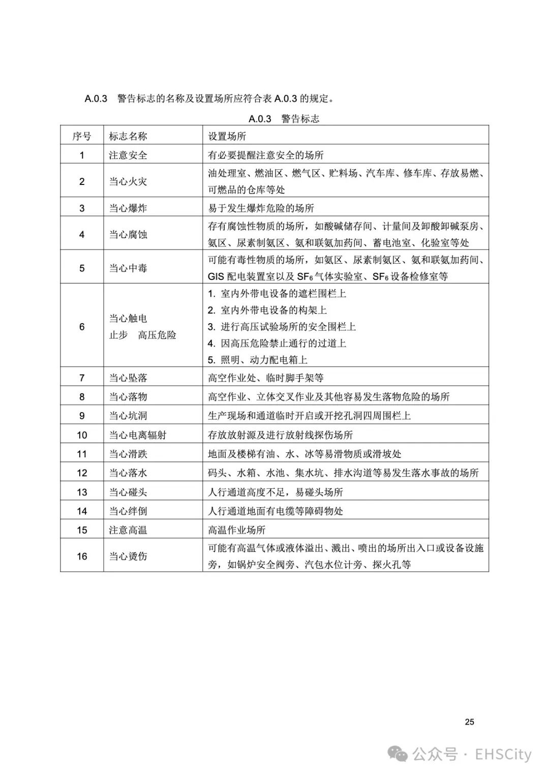
NBT11741-2024农林生物质发电工程劳动安全与职业卫生设计规范
2026-04-12
32
NBT11741-2024农林生物质发电工程劳动安全与职业卫生设计规范
点赞
0
反对
0
举报
收藏
0
评论
0
分享
24
litao
没有留下签名~~
相关法律法规
NBT11741-2024农林生物质发电工程劳动安全与职业卫生设计规范
《使用有毒物品作业场所劳动保护条例》修订对照表(附全文)自2025年1月20日起施行
GB 28881-2023 手部防护 化学品及微生物防护手套 2025年1月1日生效
AQ 5213—2023鳞片状锌铝粉防腐涂层涂装作业安全规定 2024年7月1日生效
关于进一步做好医疗机构医用辐射场所辐射监测有关事项通知,国卫办职健发〔2024〕12号 ,环办辐射函〔2016〕274号同时废止
GB 39800.4《个体防护装备配备规范 第4部分:非煤矿山》2022年1月1日实施
GB 39800.3《个体防护装备配备规范 第3部分:冶金、有色》2022年1月1日实施
GB 39800.2《个体防护装备配备规范 第2部分:石油化工天然气》2022年1月1日实施
推荐法律法规
NBT11741-2024农林生物质发电工程劳动安全与职业卫生设计规范
《使用有毒物品作业场所劳动保护条例》修订对照表(附全文)自2025年1月20日起施行
GB 28881-2023 手部防护 化学品及微生物防护手套 2025年1月1日生效
AQ 5213—2023鳞片状锌铝粉防腐涂层涂装作业安全规定 2024年7月1日生效
关于进一步做好医疗机构医用辐射场所辐射监测有关事项通知,国卫办职健发〔2024〕12号 ,环办辐射函〔2016〕274号同时废止
GB 39800.4《个体防护装备配备规范 第4部分:非煤矿山》2022年1月1日实施
GB 39800.3《个体防护装备配备规范 第3部分:冶金、有色》2022年1月1日实施
GB 39800.2《个体防护装备配备规范 第2部分:石油化工天然气》2022年1月1日实施
GB 39800.1《个体防护装备配备规范 第1部分:总则》2022年1月1日实施
《呼吸防护自吸过滤式防颗粒物呼吸器》(GB 2626-2019)
点击排行
32
1
NBT11741-2024农林生物质发电工程劳动安全与职业卫生设计规范
网站首页
|
关于EHSCity
|
产品服务
|
联系方式
|
版权隐私
|
隐私政策
|
EHS微信群 EHS论坛
|
网站地图
|
广告服务
|
网站留言
|
RSS订阅
|
违规举报
|
粤ICP备19037413号
2011-2110 EHSCITY All Rights Reserved 版权所有 新环康安(深圳)发展有限公司