全球Global
手机版
二维码
购物车
免费服务热线021-69980278,021-31608131
选择频道搜索
EHS服务供应
VR安全体验
法律法规
经理人学院
EHS工业品
EHS大数据
安全生产法
消防
职业病
消防安全
安全
安全生产
特种设备
职业卫生
EHS培训
安全管理
首页
EHS服务供应
EHS咨询培训
VR安全体验
法律法规
经理人学院
EHS工业品
EHS大数据
成为专家顾问
English
免费发布
首页
>
法律法规
>
化学品管理
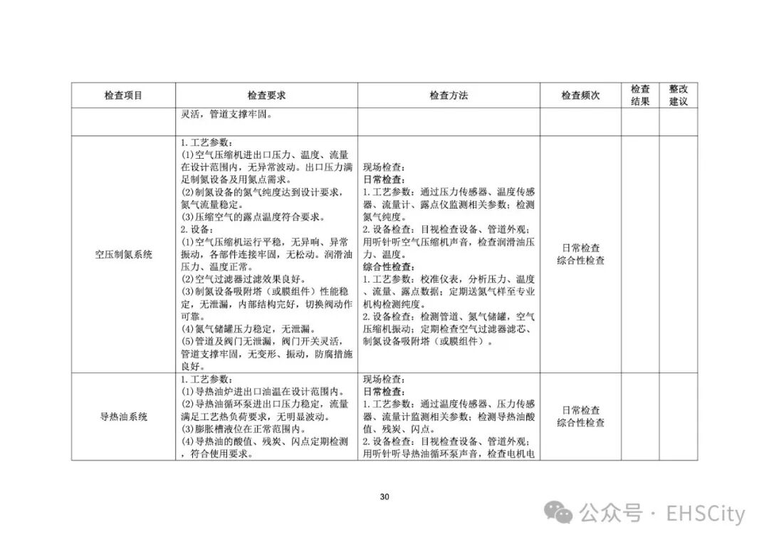
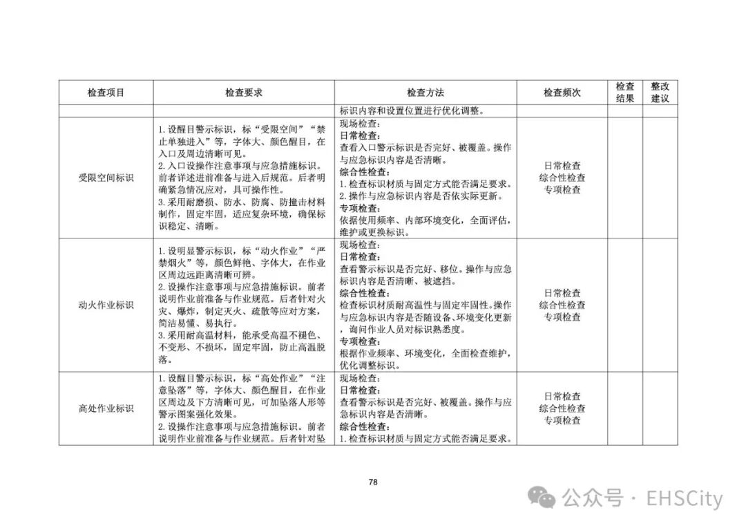
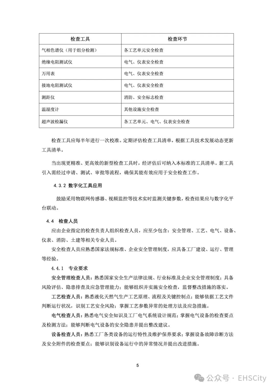
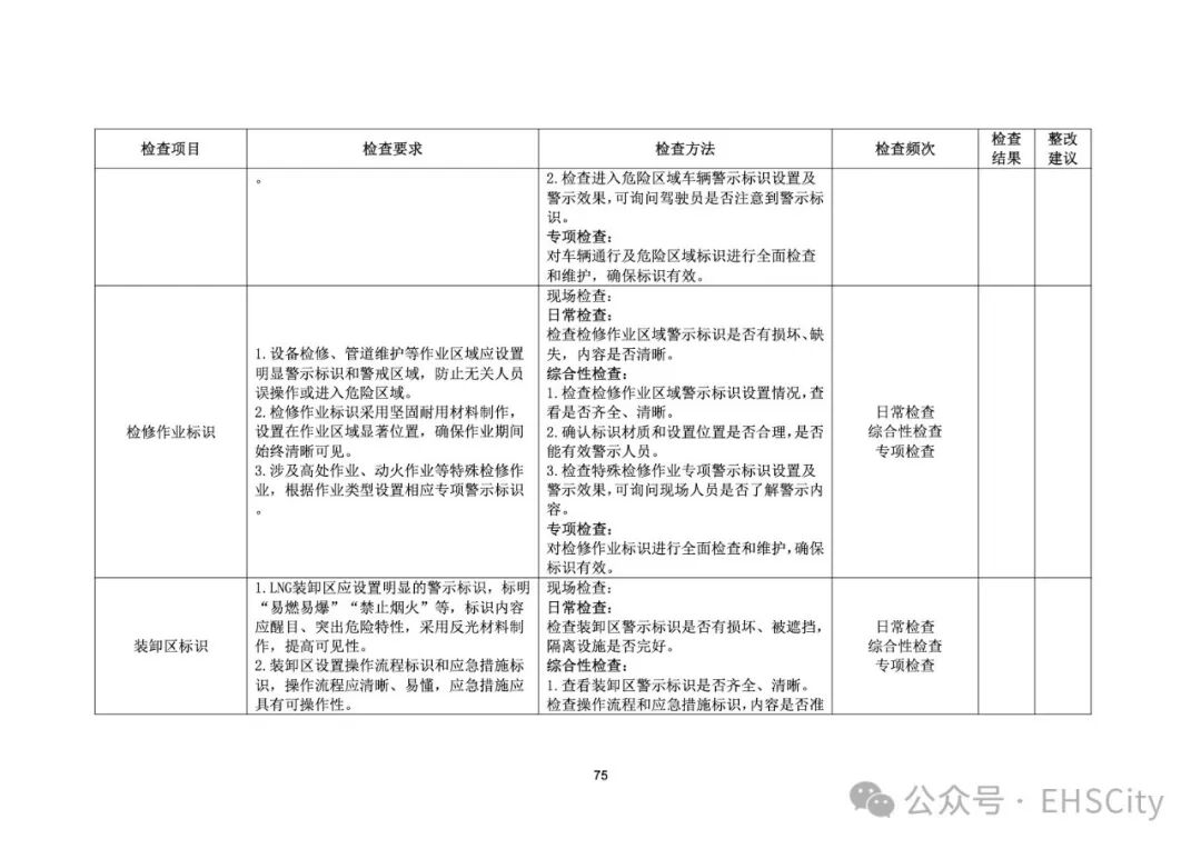
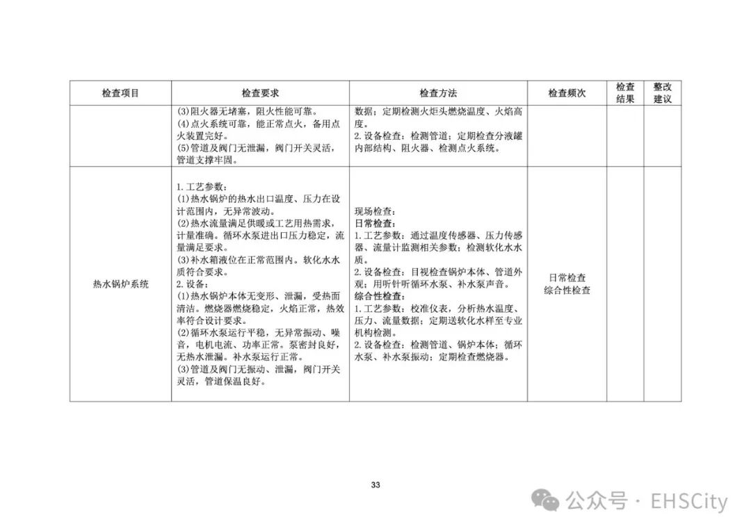
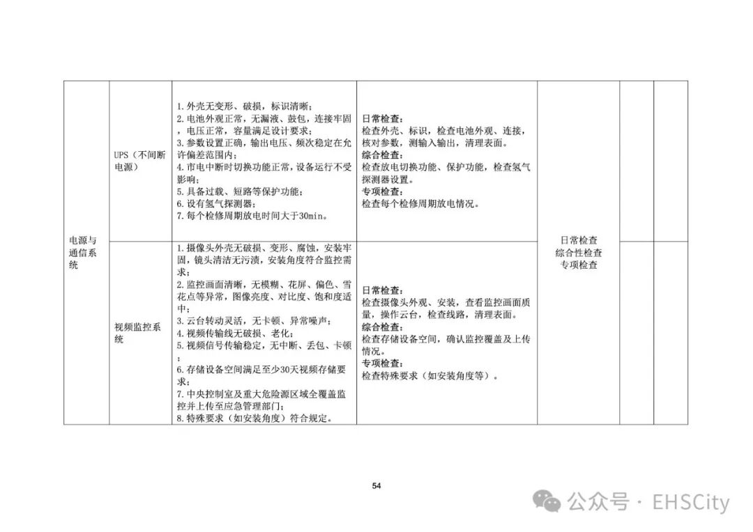
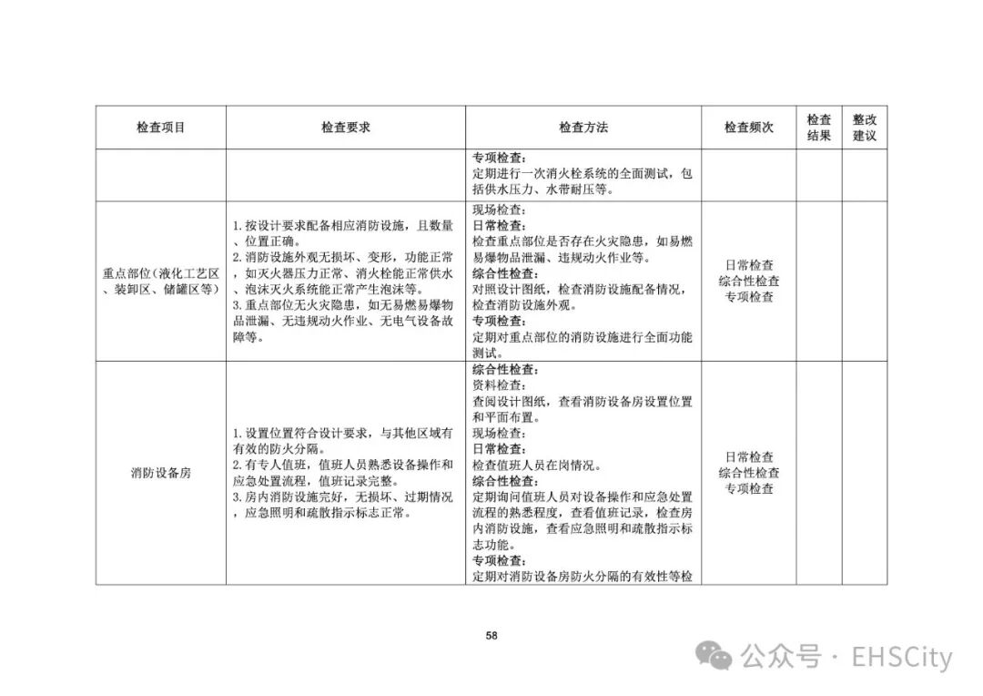
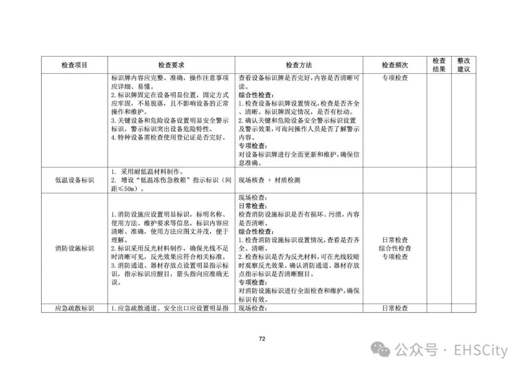
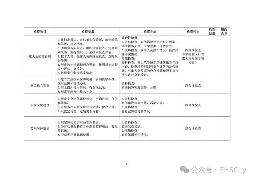
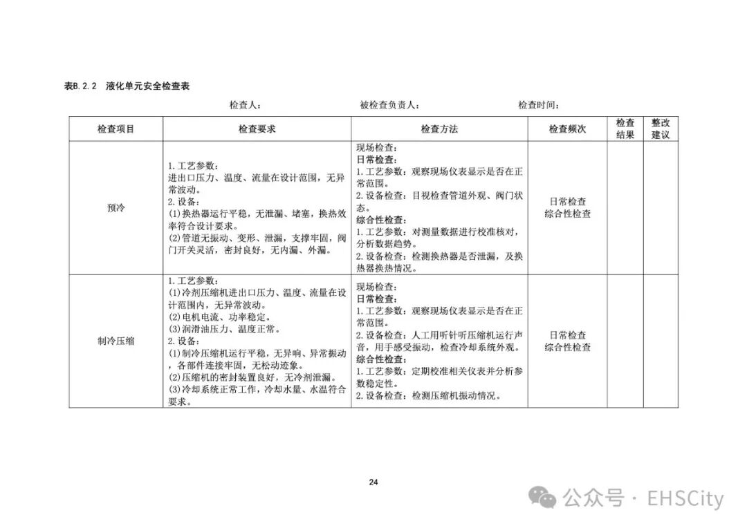
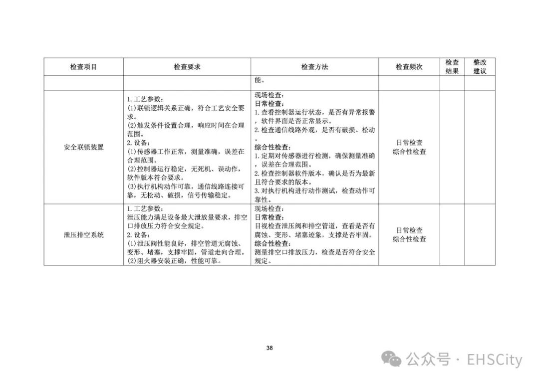
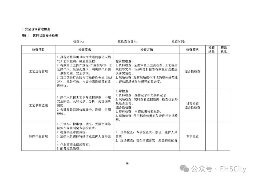
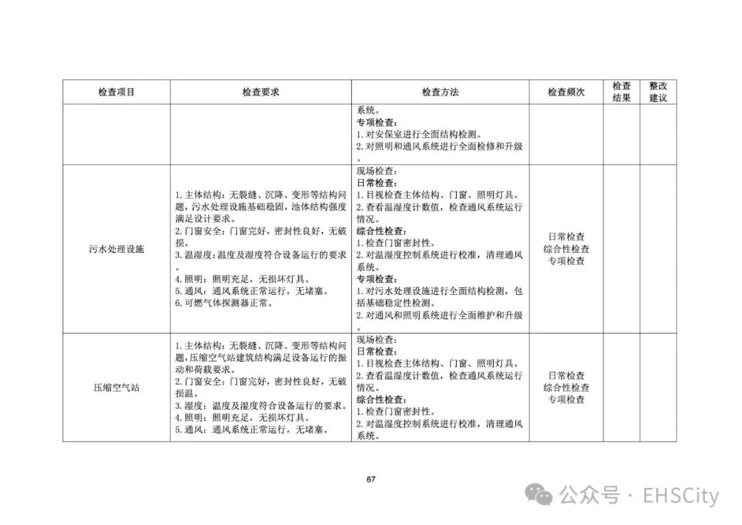
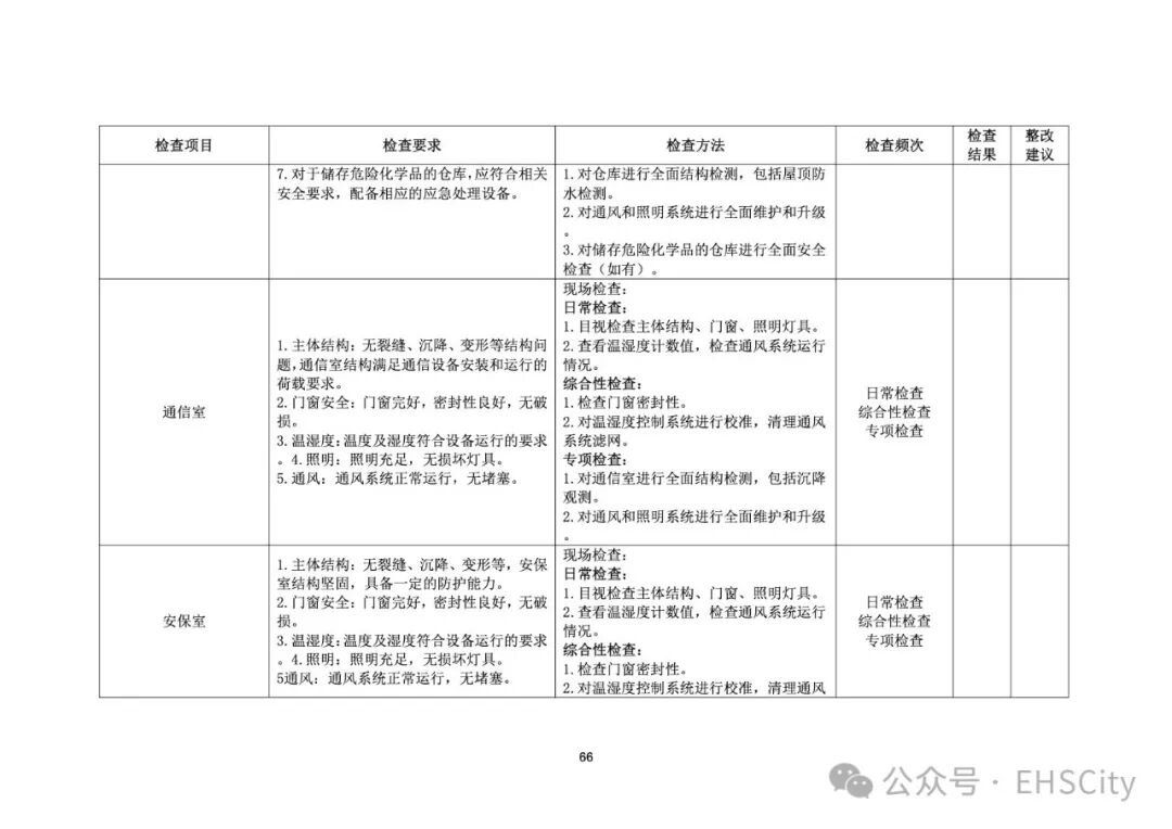
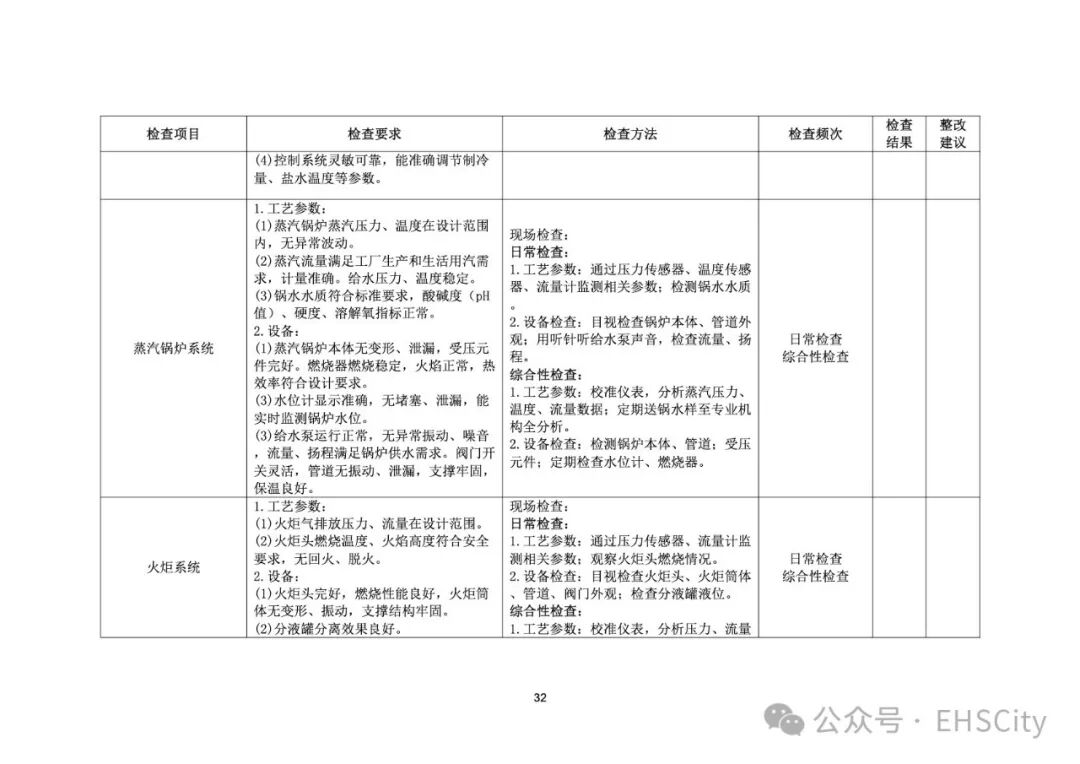
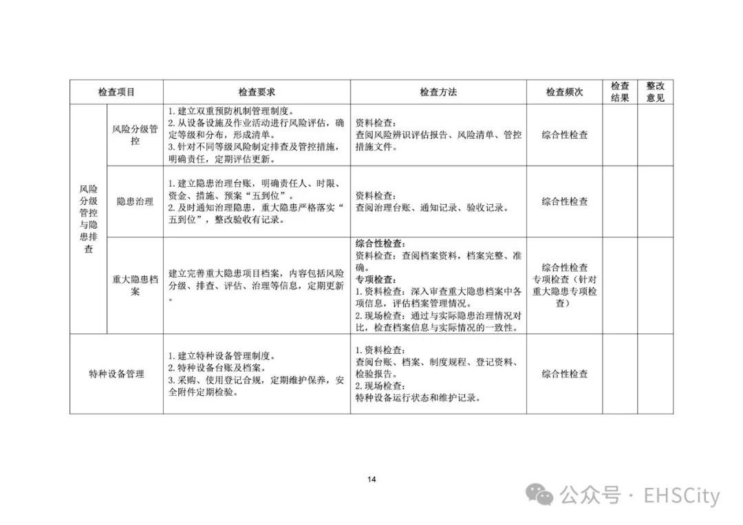
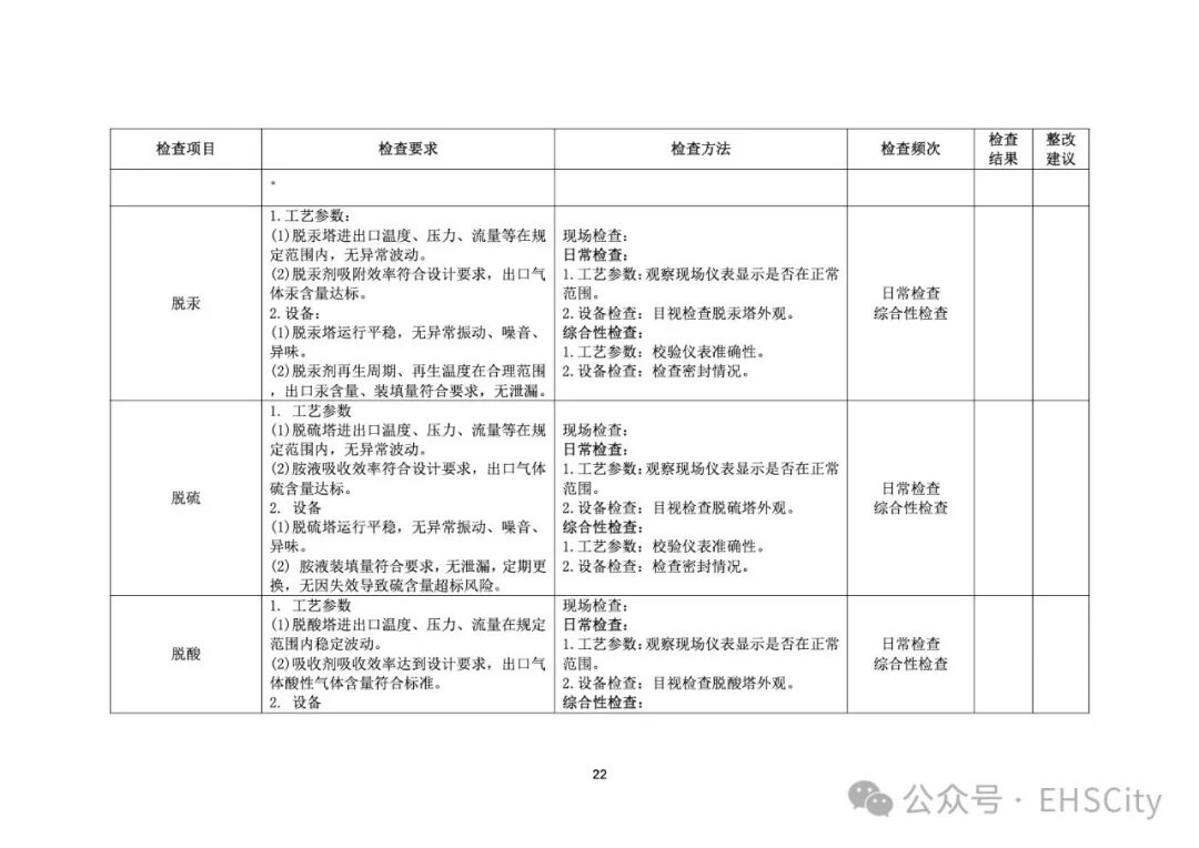
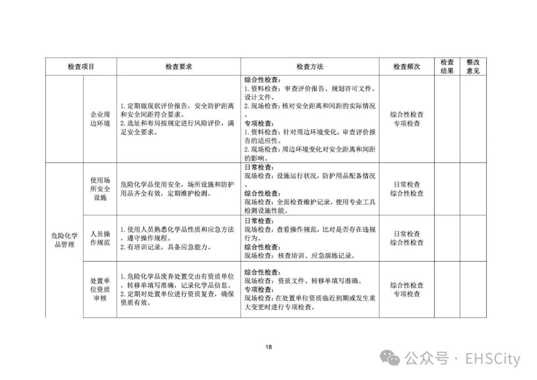
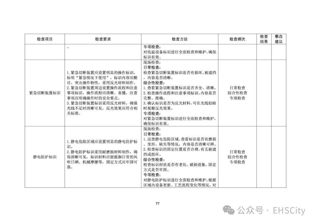
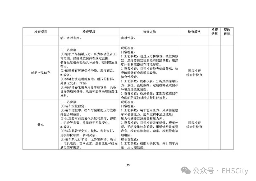
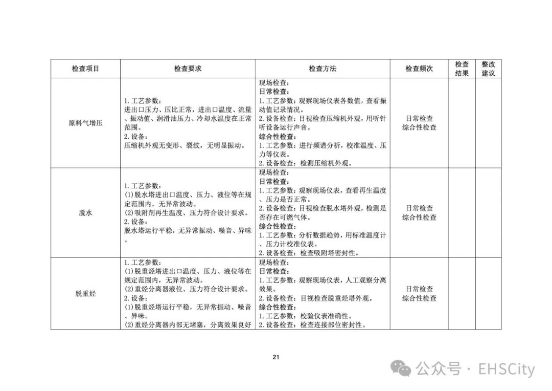
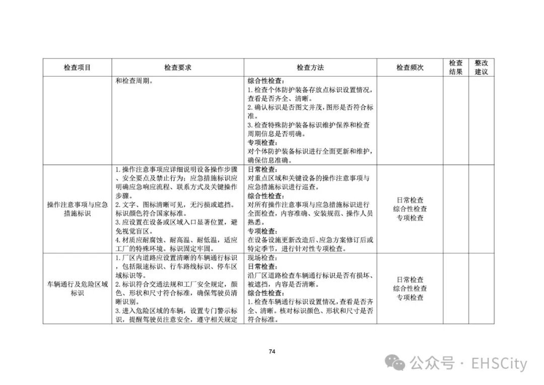
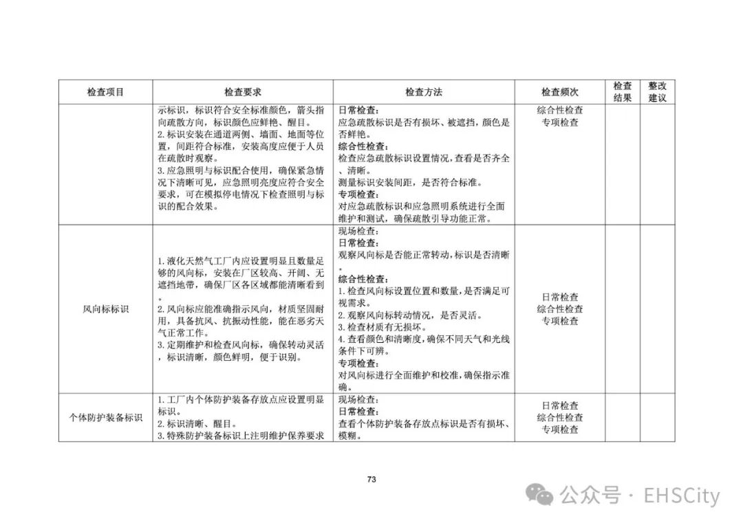
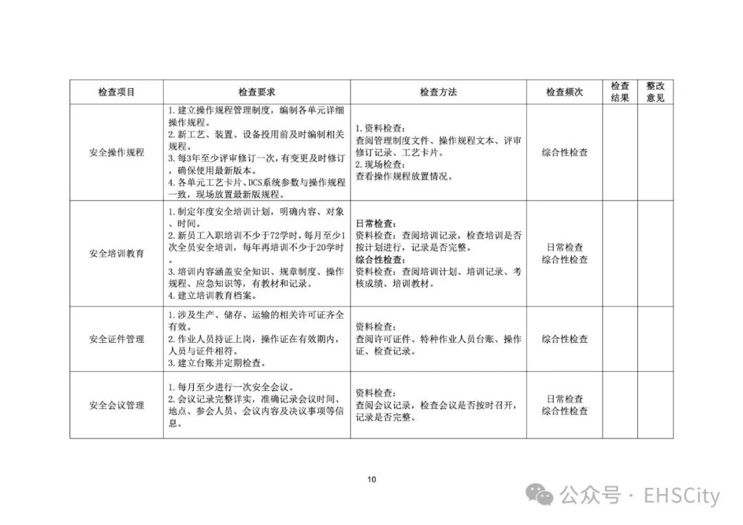
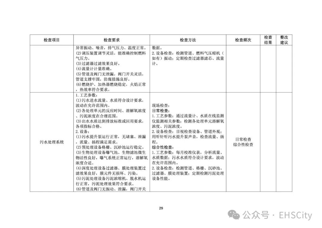
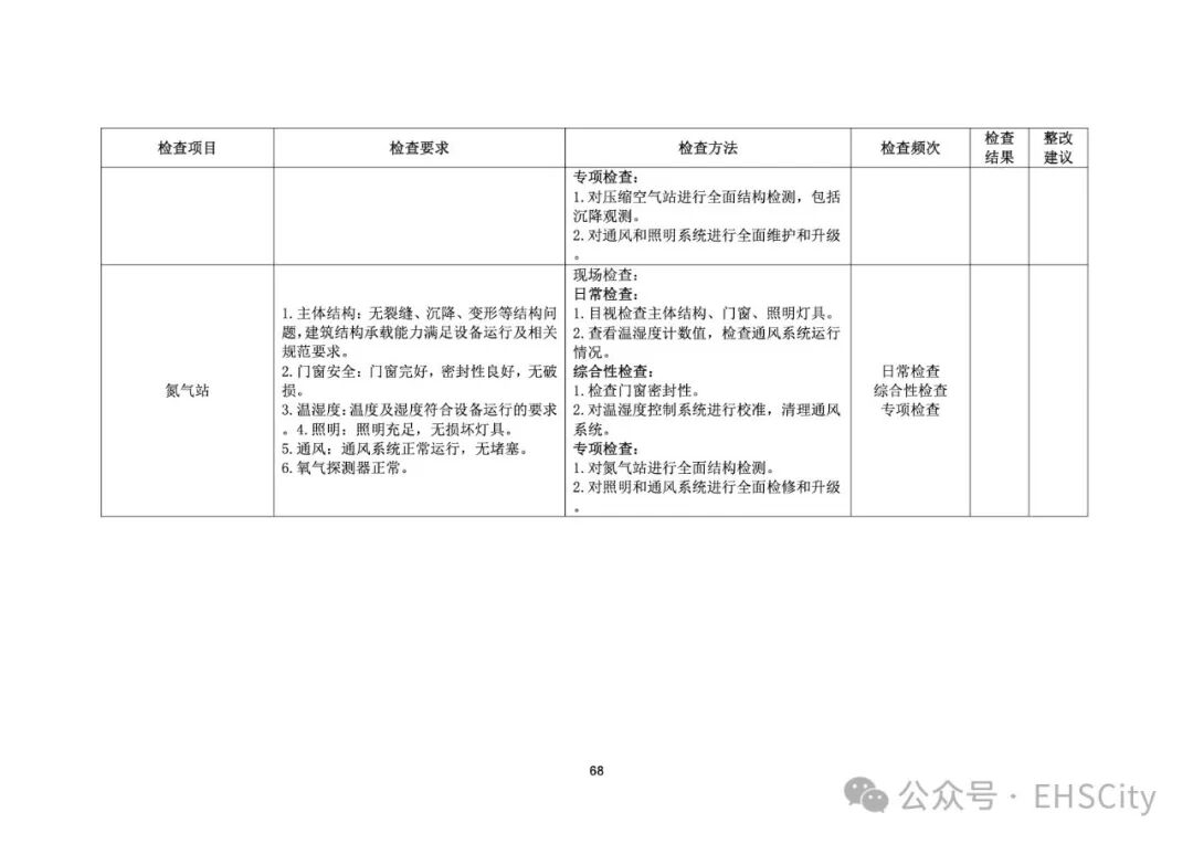
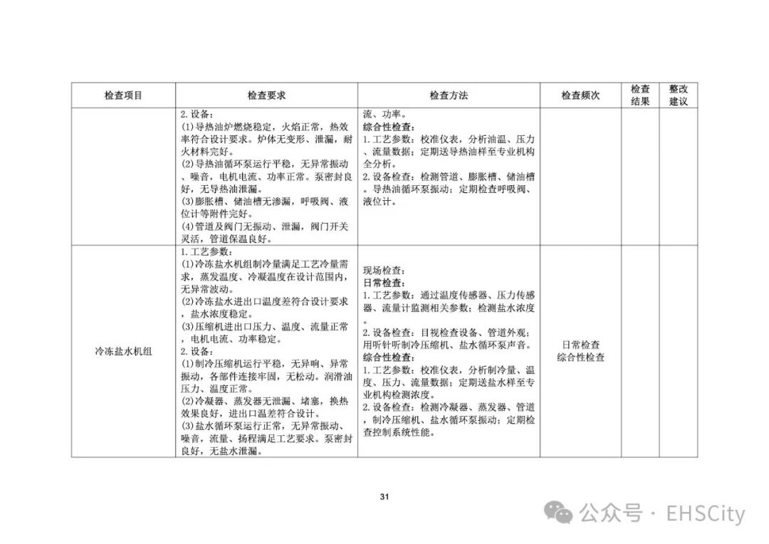
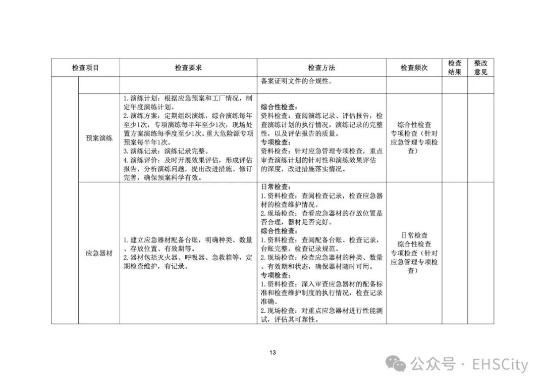
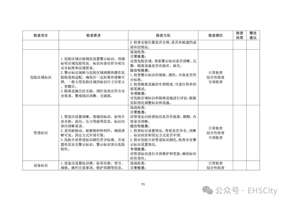
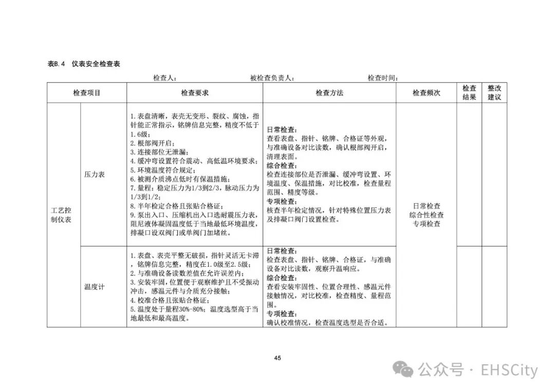
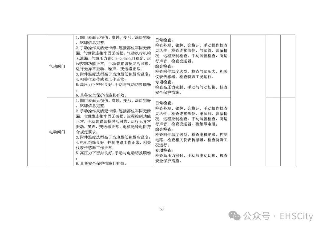
TSSLIA 001-2025 天然气液化工厂安全检查导则
2026-04-12
37
TSSLIA 001-2025 天然气液化工厂安全检查导则
点赞
0
反对
0
举报
收藏
0
评论
0
分享
22
litao
没有留下签名~~
相关法律法规
DB11/T 1191.1-2025实验室危险化学品安全管理要求 第1部分:工业企业
TSSLIA 001-2025 天然气液化工厂安全检查导则
GBT14601-2025 电子特气 氨
GB45673—2025 危险化学品企业安全生产标准化通用规范 自2025-11-01实施
GB45673-2025 危险化学品企业安全生产标准化通用规范已发布2025年11月1日开始实施
GB 14371-2024 危险品 爆炸品的认可和分项试验程序及配装要求
GB 14371-2024 危险品 爆炸品的认可和分项试验程序及配装要求
GB∕T 45420-2025危险化学品安全生产风险分级管控技术规范 2025年9月1日实施
推荐法律法规
DB11/T 1191.1-2025实验室危险化学品安全管理要求 第1部分:工业企业
TSSLIA 001-2025 天然气液化工厂安全检查导则
GBT14601-2025 电子特气 氨
GB45673—2025 危险化学品企业安全生产标准化通用规范 自2025-11-01实施
GB45673-2025 危险化学品企业安全生产标准化通用规范已发布2025年11月1日开始实施
GB 14371-2024 危险品 爆炸品的认可和分项试验程序及配装要求
GB∕T 45420-2025危险化学品安全生产风险分级管控技术规范 2025年9月1日实施
GB∕T 45420-2025危险化学品安全生产风险分级管控技术规范 2025年9月1日实施
GB∕T 45420-2025危险化学品安全生产风险分级管控技术规范 2025年9月1日实施
GB∕T 45420-2025危险化学品安全生产风险分级管控技术规范 2025年9月1日实施
点击排行
40
1
DB11/T 1191.1-2025实验室危险化学品安全管理要求 第1部分:工业企业
37
2
TSSLIA 001-2025 天然气液化工厂安全检查导则
13
3
GBT14601-2025 电子特气 氨
网站首页
|
关于EHSCity
|
产品服务
|
联系方式
|
版权隐私
|
隐私政策
|
EHS微信群 EHS论坛
|
网站地图
|
广告服务
|
网站留言
|
RSS订阅
|
违规举报
|
粤ICP备19037413号
2011-2110 EHSCITY All Rights Reserved 版权所有 新环康安(深圳)发展有限公司